RMS (Resource Management System)
Internal Product (Internship)
Problem
The company needed better access control, automated standup coordination, and centralized AWS billing visibility. Manual standup processes were inconsistent and hard to track. AWS costs across multiple accounts lacked centralized visibility and forecasting. The system needed secure role-based permissions to manage access across different teams.
Solution
Implemented core infrastructure modules for the RMS platform: role-based access control using AWS Cognito for secure permissions, a fully automated Slack-based standup system with configurable questions and scheduling, and a comprehensive AWS billing management system with multi-account support and cost forecasting. Also built attendance tracking with approval workflows. All modules integrate with the existing platform architecture.
System Architecture & Core Modules
Role-Based Access Control (RBAC)
Problem: Different teams needed granular access to different parts of the system. A flat permission model caused security risks, poor separation of responsibilities, and made it difficult to scale permissions as the platform grew.
Solution: Implemented comprehensive role-based access control using AWS Cognito groups via AWS Amplify. Defined five core roles: Admin (unrestricted access), HR (employee management, voting system, reports), PM (project management, standups, financial data for assigned projects), Growth (products, commissions, business reports), and AWS (billing and AWS-specific reports). Permissions are centrally managed and enforced at multiple layers.
Architecture: Authentication is handled by AWS Cognito with email-based sign-in. User group information is injected into the frontend via AWS Amplify and automatically available in the React context. Permissions are enforced at three levels: UI components conditionally render based on user roles, Next.js middleware protects routes server-side before rendering, and API routes perform server-side permission checks before processing requests. Permission definitions are centralized in TypeScript types for maintainability.

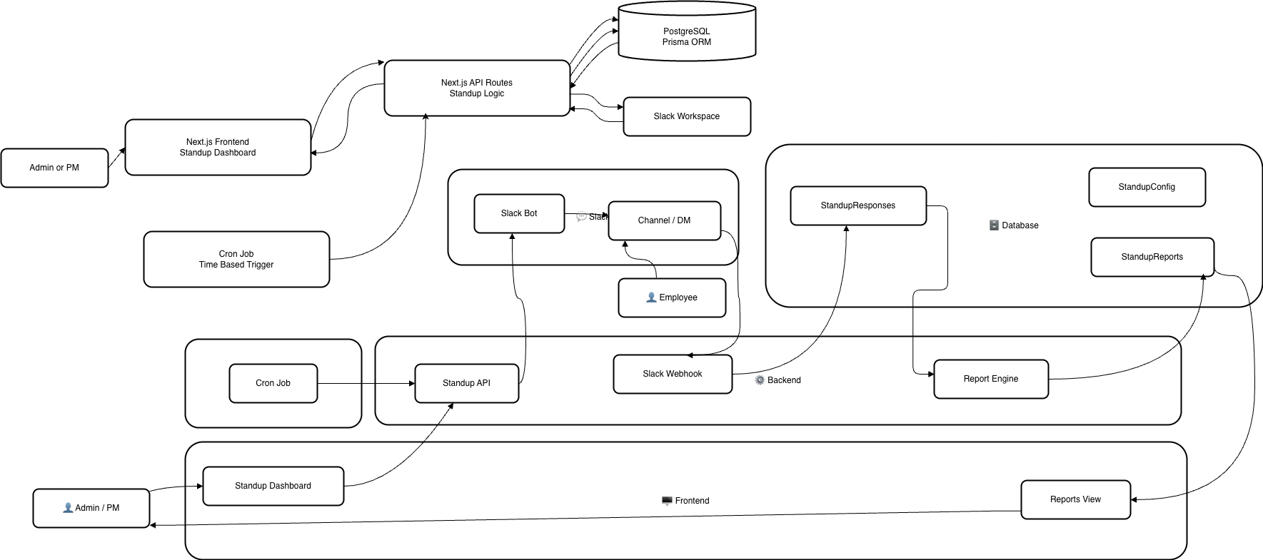
Slack Standup Automation (BotX)
Problem: Daily standups were manual, inconsistent, and hard to track across multiple projects and teams. PMs had to manually coordinate standups, track responses, and compile summaries. There was no centralized way to review historical standup data or ensure consistency.
Solution: Built a fully configurable standup automation system where PMs create standup configurations with custom questions, assign participants, set reporting times, and specify days of the week. The system automatically sends Slack prompts to employees at scheduled times, collects responses directly in Slack threads, and posts formatted summaries back to project channels. A centralized dashboard allows reviewing all standup responses and generating reports.
Architecture: Standup configurations are stored in PostgreSQL with relationships to questions, participants, and responses. Next.js API routes handle cron job scheduling for standup notifications. The system integrates with Slack API using bot tokens and signing secrets for secure communication. When a standup is triggered, the system sends interactive Slack messages to participants, collects responses via Slack webhooks, parses and stores responses in the database, and formats summaries that are posted back to designated Slack channels. The frontend dashboard uses SWR for real-time data fetching and displays standup history, response rates, and detailed reports.

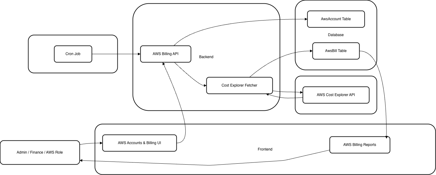
AWS Billing & Cost Forecasting
Problem: AWS costs were difficult to track across multiple accounts with no centralized visibility, forecasting, or historical analysis. Teams lacked insight into spending trends, cost optimization opportunities, and budget planning capabilities.
Solution: Built a comprehensive AWS billing management system that supports multiple AWS accounts. The system securely stores account credentials, automatically fetches monthly billing data using AWS Cost Explorer APIs, and provides dashboards showing historical costs, current month-to-date spending, and forecasted expenses. Automated alerts notify teams when usage exceeds predefined thresholds, and detailed reports help identify cost optimization opportunities.
Architecture: AWS account credentials are securely stored in PostgreSQL with encrypted sensitive fields. Next.js API routes authenticate with AWS using stored credentials and fetch billing data via AWS Cost Explorer API. The system normalizes billing data across different accounts and stores it in structured tables (AwsAccount, AwsBill) using Prisma ORM. Scheduled cron jobs periodically refresh billing data to keep dashboards up-to-date. The frontend uses Recharts for visualizing cost trends over time, and AG Grid for displaying detailed billing tables. Forecasting logic analyzes historical patterns to predict future spending.

Attendance & HR Tracking
Problem: Manual attendance tracking lacked accuracy and approval workflows, especially for hybrid and remote work. Employees needed a reliable way to check in/out, and HR needed visibility into attendance patterns with the ability to handle exceptions, corrections, and approvals. The system needed to support both automatic office-based check-ins (via Wi-Fi) and manual entries for remote work.
Solution: Built a comprehensive attendance management system with multiple check-in methods: automatic office Wi-Fi-based check-in for employees in the office, and approval workflows for remote work or exceptions. The system includes a dashboard for employees to view their attendance history, and see pending approvals. HR admins can review all attendance records, approve or reject manual entries, and edit attendance records. The system tracks check-in/check-out times, calculates working hours, and flags anomalies like missing check-outs or late arrivals.
Architecture: Attendance events are captured through two primary flows: automatic check-ins via office Wi-Fi network detection (validated server-side when the device connects to the office network), and manual entries submitted through the web interface. All attendance data is stored in PostgreSQL using Prisma ORM with tables for Attendance records, ManualEntryRequests, and AttendanceEdits. The system validates check-in/check-out times server-side, prevents duplicate entries, and enforces business rules (e.g., cannot check out before check-in). Manual entries require admin approval before being finalized. The frontend dashboard uses SWR for real-time data fetching and displays attendance calendars, pending approvals, and historical records. Admin interfaces allow filtering by employee, date range, and approval status. The system integrates with the RBAC module to ensure only HR admins can approve or edit attendance records.
Tech Stack
Impact & Learnings
The RMS platform is actively used company-wide and has become essential for daily operations. Automated standups eliminated hours of manual coordination weekly and improved consistency across teams. Centralized AWS billing provided unprecedented cost visibility, helping identify optimization opportunities and improve budget planning. The RBAC system enabled secure, scalable access management as the platform grew. The project demonstrated strong ownership across frontend, backend, database design, API integrations, and DevOps, while building a tool with measurable operational impact.